一、政策核心调整(2026年1月20日征求意见稿)
1、两类用户差异化调整
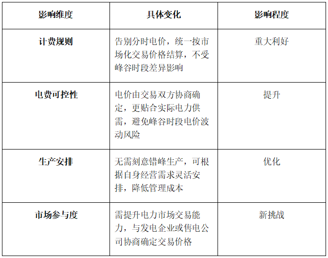
·直接参与电力市场交易用户:不再执行工商业分时电价政策,统一按市场化交易价格结算。
·电网企业代理购电用户:输配电价不再参与峰谷浮动,仅市场交易上网电价(代理购电平均上网电价)参与浮动。
2、执行细节
·峰谷时段、浮动比例(高峰1.72:平段1:低谷0.45,尖峰为高峰的1.2倍)保持不变。
·执行时间:通知印发次月起(预计2026年2月)。
·政策背景:促进电力市场公平竞争,落实国家电力统一大市场建设精神。
二、对工商业企业的影响分析
1、直接参与电力市场交易用户(大工业用户、自主交易的一般工商业用户)
2、电网代理购电用户(未直接参与市场交易的工商业用户)
(1)峰谷价差收缩
·输配电价不再浮动,仅上网电价浮动,峰谷价差预计收缩26%-33%。
·高峰时段电价上升幅度减小,低谷时段电价下降幅度减小。
·平段电价基本保持稳定,微涨约1%-2%。
(2)成本结构变化
·高耗能、高峰用电为主企业:电费成本小幅下降(因高峰电价涨幅收窄)。
·低谷用电为主企业:电费成本小幅上升(因低谷电价降幅收窄)。
·均衡用电企业:影响最小,基本与调整前持平。
·错峰用电效益降低:峰谷价差缩小,通过调整用电时段降低成本的空间减少。
三、企业应对策略
1、直接参与电力市场交易用户应对措施
·组建专业电力交易团队或委托专业售电公司代理,提升市场议价能力。
·优化电力交易策略,长期合约+短期合约组合,降低价格波动风险;关注电力供需变化,把握交易时机。
·完善内部用电管理,建立用电数据监测体系,分析用电负荷特性;结合生产计划,合理安排用电时段,降低综合成本。
·探索新能源配套,考虑建设分布式光伏、储能系统,降低对电网依赖,提升能源自给率。
2、电网代理购电用户应对措施
·重新评估错峰用电策略,计算新价差下错峰的经济效益,避免无效错峰;对高耗电设备,优先安排在平段或低谷时段运行(尽管效益降低,但仍有一定空间)。
·优化用电负荷管理,加装智能电表和用电监控系统,实时监测各时段用电情况;实施设备节能改造,降低单位产品能耗,从源头控制成本。
·考虑转为直接市场交易用户,评估自身用电规模、负荷特性,判断是否符合市场交易条件;若符合,积极准备参与电力市场交易,享受更灵活的电价机制。
·加强与电网企业沟通,及时了解代理购电价格变化,提前做好预算规划。
3、应对建议
此次河南工商业分时电价调整是电力市场化改革的重要举措,旨在促进市场公平竞争。直接参与市场交易用户将获得更灵活的电价机制,电网代理购电用户则面临峰谷价差收缩的变化。企业应根据自身类型,评估政策影响,制定针对性应对策略,通过优化用电管理、提升市场参与能力、探索新能源应用等方式,降低用电成本,提升竞争力。

